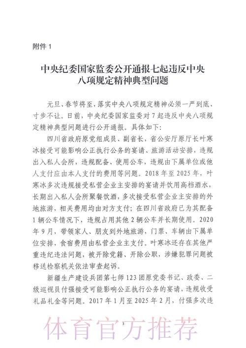
体育清风守护双节廉洁氛围
当人们开始盘算元旦出行与春节团圆的行程时,一场围绕作风建设和纪律约束的“无形战役”也悄然拉开帷幕。在体育系统这个看似激情洋溢的赛场背后,同样需要一套严密的监督机制来守护公平与清正。体育总局直属机关纪委在部署2026年元旦春节期间正风肃纪工作时,既是在回应群众对风清气正节日环境的期待,也是对体育行业高质量发展的现实要求——只有把“廉洁关”守住,才能在竞技赛场、群众体育与体育产业中真正跑出加速度。
全面压紧压实“两个责任”筑牢节日期间纪律防线

围绕“体育总局直属机关纪委部署2026年元旦春节期间正风肃纪工作”这一主题,核心在于通过精准监督和刚性约束,确保党员干部特别是关键岗位人员守住底线、不越红线。元旦春节历来是“四风”问题易发多发的敏感期,违规吃喝、公款送礼、借节日名义搞变相公款旅游、违规发放津贴补贴等行为一旦在体育系统滋生,不仅损害党和政府形象,更会侵蚀体育领域的公信力。把节日期间的正风肃纪工作摆在突出位置,既是纪律要求,也是行业自我净化的必然选择。直属机关纪委通过下发通知、召开部署会、开展廉政谈话等多种形式,将主体责任与监督责任层层传导,把“严”的基调贯穿到双节前、中、后的各个环节。
紧盯“关键少数”和重点领域防止节日腐败反弹回潮
体育系统的特点在于资金项目多、赛事活动频繁、社会关注度高,特别是在节日期间,走访慰问、交流联谊、表彰活动更加集中,稍有松懈就可能给不良风气留下可乘之机。直属机关纪委在部署正风肃纪工作时,必然要突出对“关键少数”的监管,围绕要害岗位人员形成精准监督链条。例如,对负责财务报销、赛事采购、训练保障的部门负责人进行节前集体提醒,强调严禁以“联谊”“调研”“座谈”等名义安排超标准接待;对承担青少年体育培训、竞技队伍集训任务的单位,聚焦集训基地食宿、公务用车、赞助物资管理等细节开展监督抽查。通过把纪律“讲在前面、压在心里、落在行动”,切实让“红线”发光、“高压线”带电。
把纠治“四风”与弘扬体育精神结合起来
体育的本质是追求公平、公正与拼搏,而正风肃纪的目标也是弘扬清正廉洁、务实担当的价值导向。从这个意义上讲,将节日期间正风肃纪与体育精神深度融合,可以形成更具感召力的价值认同。在部署2026年元旦春节期间正风肃纪工作时,直属机关纪委并不仅仅停留在纪律通报和负面警示层面,还通过组织党课、主题党日、作风建设专题学习,引导党员干部从奥运精神、“更快更高更强更团结”的价值内涵中汲取作风建设的动力。例如,某国家队管理部门在节前廉政教育会上,以本队奥运冠军刻苦训练、自律自省的成长故事作为教材,对比个别体育领域腐败案例,鲜明呈现“自律”与“失守”的人生落差,使得正风肃纪不再是冰冷条文,而是内心认同与职业操守的自觉坚守。

运用典型案例以案说纪以案为鉴
要让纪律真正长出“牙齿”,离不开鲜活的案例警示。近年来,体育领域个别腐败案件引发社会舆论关注,如借赛事承办之机谋取私利、通过赞助合作搞利益输送、挪用训练经费等问题,给行业发展造成了严重负面影响。在部署双节正风肃纪工作时,直属机关纪委有针对性地梳理体育领域违纪违法典型案例,制作警示教育材料,在机关各司局和直属单位党组织中进行集体学习。比如,有的案例反映某基层体育中心负责人在节日期间频繁接受企业宴请,最终演变成收受礼品礼金和违规干预赞助商选择的腐败链条。通过对这类案例的剖析,不仅揭示了从“吃一顿饭”到“失一份权”的演变轨迹,也帮助党员干部认清节日腐败的隐蔽性与危害性,从心理上筑起“不想腐”的防线。
深化作风监督推动节日期间风清气正常态化
正风肃纪不能只停留在节前“打一阵子鼓”“刮一阵子风”,而应通过制度建设和常态监督,把好作风固化为工作习惯。体育总局直属机关纪委在2026年元旦春节期间的部署中,更加注重把专项整治与长效机制相结合。一方面,紧盯公车管理、公务接待、因公出国出境、津贴补贴发放等关键节点,通过线上报备、随机抽查、审签把关实现全过程跟踪;推动各单位完善内部控制制度,如对赞助协议、赛事运营承包、场馆资源出租等加强事前论证和集体决策,防止个人“一支笔”说了算。通过用制度锁住权力运行,把“节日刹车”转变为“全年限速”,不断放大元旦春节正风肃纪工作的综合效应。
畅通监督渠道鼓励群众和媒体共同参与
节日期间,监督力量越充足,违纪行为的空间就越小。直属机关纪委在部署正风肃纪工作时,强调要畅通群众监督、舆论监督与组织监督的衔接机制。通过公开举报电话、网络平台受理窗口等方式,鼓励教练员、运动员、服务保障人员及社会各界,对节日期间发现的违规吃喝、公款旅游、奢侈浪费等问题及时反映。对群众反映较为集中的问题线索实行“快受理、快核查、快反馈”,对查实的问题依纪依规严肃处理,并适时通报曝光,以形成强烈震慑。当所有人都意识到“身边有人在看、网上有人在看、组织始终在看”,节日腐败就失去了藏身之处。
把关爱与约束结合营造清爽健康的节日氛围

值得强调的是,正风肃纪并不意味着把节日气氛“冷却”,而是要用正确方式营造更加健康、清爽的节日文化。体育总局直属机关纪委在部署元旦春节工作时,一方面坚决制止铺张浪费、攀比消费、形式主义走过场;另一方面也鼓励各单位通过组织文明健康的文体活动、线上新春团拜会、关爱困难职工和一线教练员运动员的暖心行动,弘扬体育系统积极向上的精神风貌。在严守纪律红线的前提下,让节日更有温度、更具人情味,既能提升队伍凝聚力,也能让党员干部更加理解监督的初心所在,从情感上认同“严管就是厚爱”。
以双节为契机推动体育系统全面从严治党向纵深发展
从更长远的视角看,2026年元旦春节期间的正风肃纪部署,既是阶段性工作安排,也是推动体育系统全面从严治党向纵深发展的重要抓手。通过在重要时间节点从严监督、从快惩治、从实教育,可以不断校准权力运行的“航向”,防止“小问题”拖成“大隐患”。当节日里的每一次自觉拒绝、每一次纪法提醒,都汇聚成体育系统作风建设的“清流”,便能为体育强国建设提供坚实的政治保证和作风保障。在这种意义上,体育总局直属机关纪委的节日部署,不仅关乎一个阶段的作风整治,更是在为体育事业的长远发展夯实廉洁根基,守护赛场内外那一份弥足珍贵的清白与公信。